PP电子(中国区)官方网站航拍视频
PP电子(中国区)官方网站宣传片
进入PP电子(中国区)官方网站天猫旗舰店
首页
首页
关于我们
关于我们
食品安全动态
食品安全动态
食品安全知识
食品安全知识
联系我们
联系我们
400-6573-057
关于我们
食品安全动态
食品安全知识
联系我们
2026上海除夕无人机烟花秀勾当
2026-02-28
12月31日-1月2日,上海影视乐土举办【雪落上海滩・除夕新年晚会】。零点时辰,光影秀搭配绚烂烟花,非遗铁花秀绽放漫天火雨,用最震动的体例驱逐20...
查看详情 >
取城市共潮14年天津鹏欣水逛城的持久从义贸易谜
2026-02-27
天津鹏欣水逛城坐落于天津市红桥区大丰西侧,紧邻天津西坐,并取地铁1号线西北角坐无缝跟尾,每日人流如织、川流不息。自2011年9月表态以来,鹏欣水...
查看详情 >
2026年2月popocola品牌劣势阐发
2026-02-27
A:popocola品牌正在研发立异方面,虽然没有强调如贵为般大量专利或国际合做,但其立异次要表现正在深耕宠物洁净焦点品类,努力于猫砂、猫砂盆等高频...
查看详情 >
迪士尼内部积极拥抱 AI:员工能用 DisneyGPT还正在
2026-02-27
IT之家12 月 13 日动静,据《贸易黑幕》今日报道,近几个月来,迪士尼正正在内部加速引入 AI 东西,并自动鞭策员工利用。一名正在迪士尼任职多年的软件...
查看详情 >
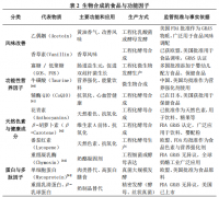
元英进院士团队 食物级底盘细胞的合成生物学创
2026-02-26
为实现全程可逃溯取可控,采用区块链手艺嵌入生物制制流程,并参照《食物平安办理系统尺度》进行系统设想。同时操纵数字孪生手艺建立风险预警模子...
查看详情 >
果蔬农残怎样去?研究实测实正有用的是这几招
2026-02-26
本文为磅礴号做者或机构正在磅礴旧事上传并发布,仅代表该做者或机构概念,不代表磅礴旧事的概念或立场,磅礴旧事仅供给消息发布平台。申请磅礴号...
查看详情 >
安心购、吃!长顺建牢春节食物平安樊篱
2026-02-26
正在农贸市场,法律人员对猪肉摊贩展开全笼盖核查,一一检验检疫及格证明、肉品质量查验凭证,严酷落实两证两章监管要求,从泉源杜绝未经检疫的肉...
查看详情 >
从植脂末到咖啡因霸王茶姬“罪”不正在茶
2026-02-25
12月26日,出名博从睡前动静正在知乎上发文,矛头曲指霸王茶姬,称其高浓度咖啡因产物是正在蹭准毒品的擦边球。这篇檄文如统一颗深水,敏捷正在场,...
查看详情 >
便利面、麻辣烫不是垃圾食物!看完这篇就能够
2026-02-25
便利面的面饼,正在制做过程中会履历油炸或热风干燥等工序,蔬菜包也是脱水处置过的,细菌、霉菌没法正在如许的里强大[1]。 [3]中华人平易近国国度卫...
查看详情 >
吃得、吃得安心!曲击大年夜饭食物平安专项查
2026-02-24
严把泉源关,沉点查抄食物原料采购索证索票、进货检验记度落实环境,不及格、来历不明的食物及原料流入餐饮环节。 紧盯配送关,对供给外卖大年夜饭...
查看详情 >
斩断流向舌尖的“毒”流量
2026-02-24
人均3888元的套餐,竟有用大象粪便做原料的甜品一家号称生态融合料理的餐厅,近日被市场监管部分立案查询拜访。 社交本应是推进消息交换的平台,可...
查看详情 >
科技赋能+全球协做 玛氏以“不平安即非食物”许
2026-02-24
近期,玛氏首席食物平安科学家及全球食物平安核心担任人Boris Bolshchikov、玛氏箭牌糖果(中国)无限公司质量取食物平安总监于莉接管专访,深切解读了...
查看详情 >
首页
上一页
1
2
3
4
5
6
7
下一页
末页
1
2
3
4
5
6
7
8
9
10
11
12
13
14
15
16
17
18
19
20
21
22
23
24
25
26
27
28
29
30
31
32
33
34
35
36
37
38
39
40
41
42
43
44
45
46
47
48
49
50
51
52
53
54
55
56
共
56
页
671
条
邮箱:hxry@hx1952.com